2021年9月26日-27日,一则“中国抑郁障碍患病率女性高于男性“的新闻冲上百度热搜。
据了解,早在2021年2月份,观速(上海)文化创意有限公司(以下简称“观速”)就为知名瑜伽品牌“小幸福”进行过相关战略洞察,锁定过“轻抑郁”人群,并将主要服务目标瞄准“女性客户”,现“小幸福”更名为“光合熊猫”。

观速是这样为“小幸福”规划“轻抗抑”的逻辑。先展示下观速在《第一阶段提案》结束后,按照要求深挖“减压”,进行的修改部分(这里重点洞察中国女性抑郁人群的瑜伽式解决方案)。








>>调查了“抑郁症”人群的现状








为小幸福构建品牌资产体系
>>超级人性话语,引爆品牌战略


(隐藏部分重要事项页)
>>超级人性符号全面贯穿




下面分享下观速第一阶段的工作过程:
须知:以下内容仅为部分展示,旨在展示观速的工作方法和思考及呈现的过程,有些观点客户不一定会采纳和使用!也请观看者请勿复制和转载本文及使用本文的任何创意,本文经过相关版权的登记记载,请在严格遵守中华人民共和国法律下观看,谢谢理解!
客户简介:小幸福科技致力于“帮全人类每天锻炼一小时”。采用“双师”教学模式,把互动直播技术应用在瑜伽运动中,用户看到老师体式演示的同时也能得到老师针对自己的指导纠正,足不出户就能享受专业的运动体验。创世团队均是毕业于北京大学,可谓是北大系经营创始团队,创始人是原学而思网校的产品总监。
小幸福已经为两万多人次提供过互动直播服务。在 2020 新冠疫情期间,我们将所有产品免费开放,帮助医学隔离用户在家增强免疫力,为抗疫做出突出贡献。相关事迹登上了《21 世纪经济报道》。2020年,小幸福科技入选“中关村科技创新企业”。
合作内容:前期品牌研究、品牌战略规划、品牌重塑创意等
服务时间:2021年1月-3月
服务经过:2021年伊始,小幸福瑜伽欲在发力市场拓展及广告投放之前,首先规划好自己的品牌体系。因此,寻找一家第三方品牌咨询公司作为外脑进行意见参考,在品牌工作上给一些第三方的梳理和建议,于是找到了“观速”,双方顺利就全案项目合作金额和合作方式达成一致,并签约执行。经过近40余天的品牌调研及策划工作,观速3.1日前往北京进行提案,后进行了相应的修改。现观速在严格遵守《民法典》前提下,在自己有限权利内使用合同中“六-1 知识产权的保护”中的“对成果有在媒体(包括自有媒体)冠名宣传的权利”,未出街部分,观速在此不进行任何展示,本次展示仅用于使用观速冠名权,仅供观看者学习交流,第三方不可做任何转载及他用,谢谢。
>>第一阶段工作展示:「3.1提案会」


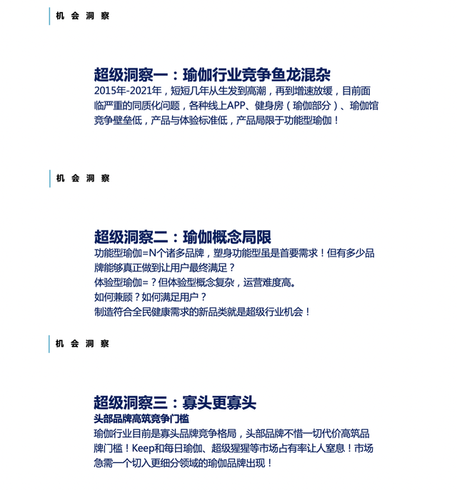
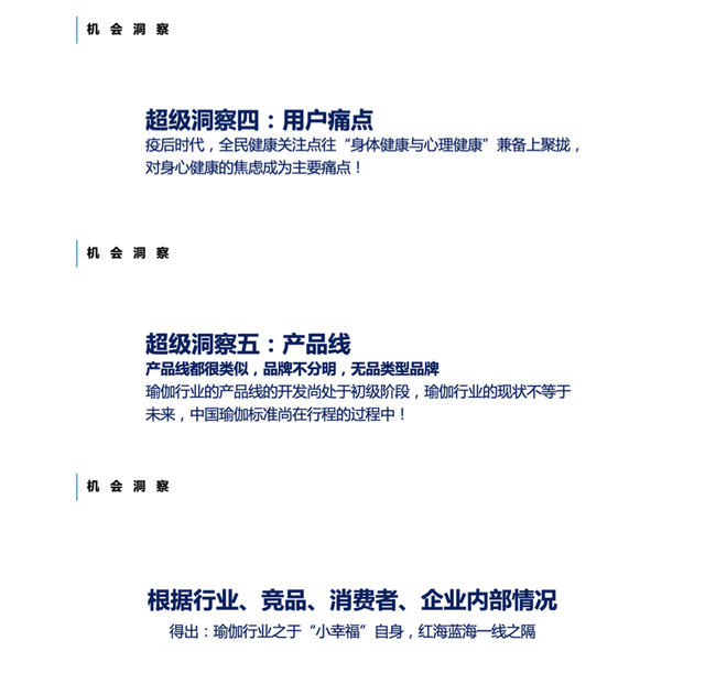
一,前期调研:观速对行业、竞品、消费者、企业内部进行了深度调研,并最终输出了《品牌研究报告》pdf

调研过程:
>>签约后,观速随即启用腾讯在线会议的方式对小幸福企业内部进行了高层访谈,并全程进行了录音与会议整理。
>>之后选择时间对产品进行了陌生体验(体验环节省略,观速对产品进行了比较综合的多项陌生使用体验)
>>全方位了解了下国家战略





>>>其次全方位了解行业

(隐藏部分重要事项页)
>>>紧接着调研了线下健身房的市场情况

>>>针对以上情况针对消费者进行问卷调研
为小幸福制作的问卷:


(隐藏部分重要事项页)
二,战略规划

>>基于前期的调研结果,利用SWOT工具,进行SWOT分析

>>将企业核心竞争力、核心资源做了梳理

(隐藏部分重要事项页)
>>整体洞察和市场定位



(隐藏部分重要事项页)
>>小幸福势必要在一定时间空间范围内形成规模,才可做强!
做出经济型高端瑜伽品牌(线上线下),必须要抓基本面!
把基本的产品和服务做好,打透坐穿,才有可能形成规模!
迎合国家基本面的战略要求“预防健康”,才能持久贡献社会价值!
洞察用户的基本面大痛点(心情好+不得病),才能占领新的心智区域!
>>从【务实+不设限】的角度,明确新蓝海任务:
梳理赛道,结合现有禀赋,顺势改变、持续改善!
巧妙的完成品牌战略升级及快速全面系统化落地。
+弯道超车,确立小幸福经济型瑜伽相对高端的位置
让用户以经济的价格,享受体面的服务;占领用户心智,占据普惠瑜伽中相对较高的位置。
+让小幸福成长为真正有品质的“国民体验瑜伽”
三十而已为主要人群,但并非局限于女性(8成左右),高中低收入人群都可以去“小幸福”,在小幸福人人平等、自由表达、自我表征;在小幸福达到人与空间,精神于肉体的完美结合,缓解焦虑; 爱上小幸福,离不开小幸福!







(隐藏部分重要事项页)
>>定义核心价值





>>小幸福需要传播深入人性的价值观,来驱动自己的顾客

......(省略)
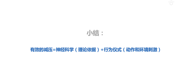
>>最终确定小幸福瑜伽的核心价值为:预防身心亚健康

>>然后确立与之匹配的“产品策略”






>>产品线的英文名命名




>>产品线价格定位

>>产品购买理由(消费者为什么选择小幸福,几天消费一次?)

>>形象包装策略










>>设计超级人性符号

(隐藏部分重要事项页)
>>规划文化型企业战略



(隐藏部分重要事项页)
>>IP策略


(隐藏部分重要事项页)
>>为企业规划三年发展策略以及产品推出的路线

>>商业模式规划







(隐藏部分重要事项页)
>>营销策略
主要是社群裂变的营销矩阵+内容(此处省略)



(隐藏部分重要事项页)

内容仅为展示部分观速的工作方法和思考过程,有些观点客户不一定会采纳和使用!遵守商业秘密的前提下,展示客户已经自行出街落地的作品,并且已经在小红书、朋友圈等网络平台进行过公开发布,非出街部分不做展示。
谢谢理解!
免责声明:
1.部分调研所涉及数据及图片等资料已注明出处,为学术研究使用,版权归相关所有者所有,本次引用仅限于内部参考及推导创意使用,不可使用、复制、转载或向第三方实施许可。
2.引用的数据,仅作为市场参考资料,任何一方不因引用的调研数据(不限于统计数据、模型计算、观点等)承担法律责任。
3.本方案使用的图片来自网络,只为展示逻辑关系、展示观点和展示创意使用,仅供内部交流、头脑风暴、方案展示及方案讨论,不可转载第三方及其他商用。
4.本方案使用的字体为微软雅黑,仅供内部交流使用,不可商用。
自愿为客户宣传:客户的前期门店落地实拍图(北京望京凯德店),并且已经在朋友圈、小红书等公开网络渠道进行过发布,门店已经开业,非常不错,希望大家去体验。
客户落地的门店和服务非常不错,欢迎到店去体验,也可下载“小幸福瑜伽”APP或者关注“小幸福瑜伽”公众号进行线上体验,最后祝客户越来越好,能够早日成长为领域独角兽。
再次声明:内容仅为展示观速的工作方法和思考过程,有些观点客户不一定会采纳和使用!遵守商业秘密的前提下,展示客户已经自行出街落地的作品,并且已经在小红书、朋友圈等网络平台进行过公开发布,非出街部分不做展示。
谢谢理解!
先分享到这里,还有很多很多内容,由于出于为客户保密,暂时不将核心内容在此展出。
本方案是观速严格遵守《民法典》,在自己有限权利内使用合同中“六-1 知识产权的保护”中的“对成果有在媒体(包括自有媒体)冠名宣传的权利”,未出街部分,观速在此不进行任何展示,本次展示仅用于展示观速冠名权,仅供学习交流,不可作他用,如侵权观速将协助客户对侵权行为进行追索,谢谢。
超级人性™并不是一个简单方法;而是一个体系!
品牌咨询是“一以贯之”的持久战!
观速是超竞争时代帮助企业降低传播成本的品牌咨询公司,为企业提供深度市场咨询、品牌战略规划、产品开发创意、品牌设计、包装设计、整合营销传播策划、广告创意、口碑经营、数字营销等系统化全案服务。 观速使用 超级人性™ 方法,帮助客户构建以“人性”为起点的消费者包围体系,让客户的品牌全方位包围消费者,并让消费者成为品牌的“主人”,自发带动品牌成长。
高瞻远瞩只是开始!用最笨的方法,打最难的品牌战争!
品牌贵在“恒”;这是观速创始人们深读《毛选》10年总结的,也是创始人们纵观国内外品牌规律及策划方法习得!在持之以恒的贯彻执行面前,昙花一现的创意显得苍白无力;在洞悉人性的赤裸创意面前,只顾埋头苦干显得苍白无力,唯有二者结合,即有洞察人性的赛道选择,又有持之以恒、一以贯之的持续品牌热力输入体系,方可致胜!
劝君切勿轻信一招制敌的吹嘘许诺!劝君切勿相信言之凿凿的新营销!唯有用最笨的方法,方可“结硬寨,打呆仗”,这就是“观速=人性创新型品牌咨询+终身伙伴式品牌服务”的思想基石!
观速“超级人性方法”是如何工作
一是深度研究市场及调研,学习理解客户的业务,并发现真正的“人性战略”赛道机会,帮助客户规划经营理论、产品战略、品牌战略;
二是挖掘企业背后消费者的“底层人性”,在“人性战略”下创造出人人都可能自发传播的文字及视觉内容,让客户品牌可能投入更少的广告预算,获得更多的消费者“一眼即懂、一眼即爱”;成为消费者主动传播的“口头禅”,从而形成传播上的裂变效应,让消费者自发影响更多消费者。从而实现帮助客户降低传播成本,但这并不意味着不投入,因为:不投入就能雄起实属运气!
三是以“超级人性战略”为中心,创造并执行一种工作体系;持续输入品牌内容热力,在全媒体、全渠道去沉淀、扎根!从而实现“恒”久远及“看得见的真价值”!
这套体系,一以贯之!
一、超级人性提炼 | 观速使用 超级人性™ 理论,挖掘人性深处,洞察冰山下层,创造人人都熟悉,并且可能按它的指令行动的高度提炼,再复杂的业务,都可以凝练成一句话、一种形!
二、人性文字体系 | 业务线就是文字线,产品线就是文字指令。“一句话”并不是“文字游戏”,也并不是广告语,当下时代将再无一成不变的广告语!而是基于人性洞察,创造的最接近人性的文字指令,一下子能懂你是最低成本的传播!比如:“新方式”“新生活”“超A”....但都被用滥,企业应该创造自己独特的文字体系!这才是真正的品牌资产!
三、品牌战略规划 | 构建以“消费者”为中心的超级人性品牌战略及营销策略体系;战略就是落地的方法,是具体执行的步骤,而非纸上谈兵!
四、内容持续输出 | 观速以品牌内容输出为本,以“创意”为要素,帮助品牌打通一切沟通渠道,让独特的品牌内容在全媒体、全渠道沉淀、沉淀、再沉淀;持续服务方得回报!
五、产品创意 | 包装就是广告位,包装的平面媒介不可小觑!用“人性”方法设计产品包装的传播文案及图形,让包装成为吸引消费者的主力,让包装具有裂变的自传播力!
六、广告创意 | 消费者买你还是买它?决策是最后一步!观速帮助产品降低消费者决策时间,“看了就想买”胜过理性决策“自己要不要买”!
七、顶层设计 | 在新人性战略的统一下,观速为企业规划顶层逻辑。企业的使命在于为社会解决问题,愿景是方向、目标是动力、价值观是根本!也可以理解为企业文化的新方式!
八、整合传播 | 利用企业现有资源,根据战略规划,合理输入外界资源,逐步生长!再度匹配,再生长!循环往复,是曰:增长螺线!